Animals
Experimental procedures involving the use of mice were carried out following the ethical guidelines established by the Biosafety and Animal Welfare Committee at CICbioGUNE, under ethics protocol P-CBG-CBBA-0121. The procedures were performed in concordance with the recommendations stablished by the AAALAC. Mice on a mixed background were housed under controlled environmental conditions, such as time-controlled lighting on standard 12 h:12 h light:dark cycles, controlled temperature at 22 ± 2 °C and 30–50% relative humidity. Mice were fed regular chow diet ad libitum and fasted for 6 h prior to tissue collection (09:00–15:00) to prevent metabolic alterations due to immediate food intake. At the experimental end-point, all mice were euthanized by CO2 inhalation followed by cervical dislocation.
Sf3a3
KI/KI mouse generation
To engineer Sf3a3KI/KI mice, zygotes were obtained from crosses between C57Bl6 male mice and hybrid C57Bl6.CBA female mice. Zygotes were injected with Cas9 and a guide RNA (gRNA) (Cr/Trac) targeting the sequence of interest and a repair single-stranded oligonucleotide containing the intended mutations flanked by 80 bp of homology arms adjacent to the double-strand break site. Genotyping was performed by specific amplification followed by Sanger sequencing. The single guide RNA (sgRNA) used was GATCAGCGAGAGCGAAAGTGAGG and the repair single-stranded oligonucleotide was GAACAGCGACAGCTCACTCATGAAAATGTTCAGCGCAAGCAAGCCAGGACAGGCGAGGAGCGGGAGGAGGAGGAGGAGGAGCAGATCGCCGAGGCAGAAGCTGAAGACGAAGAGAATGAGATCATTTACAACCCCAAGAACCTGCCGCTGGGCTGGGACGGCAAGGTAAGGTCTCAGGGCCCTCTGTCCCCTTCCATCATGGGCATGCCTGAGCTCGGAAATCTCATGCAGTCGCTTTCCTTTAGCCCATCCCCTACTGGCTGTAC. All CRISPR reagents were purchased from Integrated DNA Technologies. gRNA was assembled from Alt-R CRISPR–Cas9 CRISPR RNA (crRNA; 5′-GATCAGCGAGAGCGAAAGTG-3′) and Alt-R CRISPR–Cas9 trans-activating crRNA (tracrRNA) in microinjection buffer (10 mM Tris/HCl pH 7,5; 0.1 mM EDTA) by heating for 5 min at 95 °C in a thermocycler and decreasing temperature slowly using a pre-defined temperature ramp. Assembled tracrRNA and crRNA gRNAS were incubated with Alt-R SpCas9 Nuclease V3 to form the ribonucleoprotein complex for 15 min at room temperature in microinjection buffer and injected at a final concentration of 1.2 µM and 0.24 µM, respectively. Donor oligodeoxynucleotide was added at a final concentration of 10 ng μl−1.
CRISPR reagents (Integrated DNA Technologies) were microinjected in the pronucleus of zygotes obtained from crosses between C57Bl6 males and hybrid B6.CBA female mice. Female mice (5–8 weeks of age) were previously superovulated by consecutive administration of 5 IU of pregnant mare serum gonadotropin (PMSG) (at 15:00 of day −3) and 5 IU of human chorionic gonadotropin (hCG) (at 13:00 of day −1), and matings were set up immediately after hCG administration. At 8 pm of day 0, the formation of vaginal plugs was monitored and cumuli were collected from oviducts. Cumuli were disaggregated with a hyaluronidase (Sigma H4272) solution (10 mg ml−1 in M2 medium) diluted 1:2 in M2 medium at the moment of treatment. Free zygotes were cultured in KSOM medium until injection. On the next day, zygotes that had developed to the 2-cell stage were transferred to pseudopregnant CD1 female mice according to standard protocols34.
Reagents
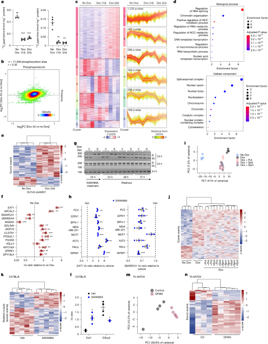
The human prostate carcinoma cell lines used were purchased from Leibniz-Institut DSMZ (Deutsche SammLung von Mikroorganismen und Zellkulturen GmbH), which provided authentication certificates: DU145 (ACC261), PC3 (ACC465), 22RV1 (ACC438) and human benign prostatic hyperplasia (BPH-1) (ACC143). WPMY-1 prostate stroma fibroblast cell line was purchased from ATCC (CRL-2854). Virus packaging cell line (HEK 293FT; Invitrogen) was provided by R. Barrio and J. Sutherland. Human breast cancer cell lines were purchased from DMSZ: MCF7 (ACC115) and MDA-MB-231 (ACC732). Human melanoma cell line A375 was purchased from ATCC (CRL-1619). J. Valcarcel provided the HeLa cervical carcinoma cell line. SKNBE2 cell line were provided by the Children’s Oncology Group Cell Culture Repository (https://cccells.org) with authentication certificates. In all the cases cells tested negative for mycoplasma. DFMO (prepared in water, final concentration 25–500 µM), doxycycline (prepared in water, final concentration 0.1–0.15 µg ml−1), pladienolide B (prepared in DMSO, final concentration 10 nM), Spd (prepared in water, final concentration 0.3–10 mM for kinase assay and 10 µM for other assays), Spm (prepared in water, final concentration 0.3–10 mM for kinase assay and 10 µM for other assays), Put (prepared in water, final concentration 0.3–30 mM for kinase assay and 10 µM for other assays), BENSpm (prepared in water, final concentration 0.3–3 mM for kinase assay and 10 µM for other assays), synthetic Spd photoaffinity probe (prepared in water, final concentration 5 µM), aminoguanidine (prepared in water, final concentration 1 mM), SAM486A (prepared in water, final concentration 0.1–5 µM in vitro, 10 mg per kg (body weight) per day intraperitoneally for 8 days, in vivo), thymidine (prepared in water, final concentration 2 mM), CX4945 (prepared in DMSO, final concentration 10 µM) were obtained from Sigma-Aldrich (doxycycline, thymidine, aminoguanidine, Spd, Spm and Put), SCBT (pladienolide B), Tocris (DFMO and N1,N11-diethylnorspermine) and LabNet Biotecnica (CX4945), and SAM486A was provided by Novartis. [U-13C5] l-methionine was purchased from Cambridge Isotope Laboratories and dosed at a final concentration of 30 μg ml−1 in vitro. Doxycycline was used at 100 ng ml−1 for silencing of AMD1, and 150 ng ml−1 for silencing of ODC1, DHPS and EIF5A1. shRNA targeting AMD1 was purchased from Sigma (TRCN0000078460) and described elsewhere3. shRNA targeting ODC1, DHPS and EIF5A1 were purchased from Sigma (TRCN0000333342, TRCN0000045644 and TRCN0000062548, respectively). The control shRNA sequence was CCGGCAACAAGATGAAGAGCACCAACTC|GAGTTGGTGCTCTTCATCTTGTTG35. Sub-cloning of shODC1, shDHPS and shEIF5A1 into pLKO-Tet-On vector were done introducing AgeI and EcoRI in the 5′ end of top and bottom shRNA oligonucleotides, respectively (TET-pLKO puro was a gift from D. Wiederschain36 (Addgene plasmid #21915)). Lentiviral transductions were performed as previously described3. siRNAs for transient transfections were purchased from Dharmacon and used at a final concentration of 25 nM (siScr: D-001810-10-05, siAMD1; L-010053-01-0005, siSF3A1; L-016051-00-0005, siSF3A3; L-019808-00-0005, siSF3B1; L-020061-01-0005).
Cellular and molecular assays
Cell number quantification for growth curve and focus assays was done with crystal violet3. DU145 cells submitted to hypoxic conditions were incubated in hypoxia incubator (Baker) at 1% hypoxia for 24 h. Polyamine supplementation experiments were complemented with 1 mM aminoguanidine to avoid polyamine oxidation in media. Western blot was performed as previously described3, run in NUPAGE gradient precast gels (Life Technologies) in MOPS buffer. Primary antibodies were used at 1:1,000. Anti-AMD1 (11052-1-AP, Proteintech); anti-ODC1 (17003-1-AP, Proteintech); anti-PAOX (18972-1-AP, Proteintech); anti-SAT1 (10708-1-AP, Proteintech); anti-SMOX (15052-1-AP, Proteintech); anti-CK1 (2655, CST) and anti-HSP90 (4874S, CST). Secondary anti-rabbit antibody was used at 1:4,000 and purchased from Jackson ImmunoResearch. RNA was extracted using NucleoSpin RNA isolation kit from Macherey-Nagel (ref: 740955.240 C) or automatically extracted using Maxwell RSC instrument (Promega) according to the manufacturers’ instructions (Supplementary Methods).
RNA-seq analysis
The quantity and quality of RNA were evaluated using Qubit RNA HS Assay Kit (Thermo Fisher Scientific, Q32855) and Agilent RNA 6000 Nano Chips (Agilent Technologies, 5067-1511), respectively.
mRNA sequencing libraries were generated following TruSeq Stranded mRNA Sample Preparation Guide (15031058 rev. E) using the TruSeq Stranded mRNA Library Prep kit (Illumina, 20020594) and TruSeq RNA CD Index Plate (96 indexes, 96 samples) (Illumina, 20019792) except for the following cases. For the CK2 inhibitor (CX4945) experiment in DU145 cells, mRNA libraries were prepared using Illumina Stranded mRNA Prep kit (Illumina, 20040532), following Illumina Stranded mRNA Prep Reference Guide (1000000124518 v.02). For hypoxia RNA seq analysis in DU145 cells, total RNA libraries were prepared using the TruSeq Stranded Total RNA with Ribo-Zero kit (Illumina 20020612) and TruSeq RNA CD Index Plate (Illumina 20019792) following TruSeq Stranded Total RNA Sample Prep-Guide (15031048 rev. E).
After a final library clean-up, all libraries were reviewed on an Agilent 2100 Bioanalyzer using Agilent High Sensitivity DNA kits (Agilent Technologies, 5067-4626) and quantified using Qubit dsDNA HS DNA Kit (Thermo Fisher Scientific, Q32854).
Sequencing was performed on an Illumina NovaSeq 6000 system. A paired-end type of read with a length of 150 bp was performed unless otherwise specified.
RNA-seq of siAMD1 versus siScr samples was performed in the Centre for Genomic Regulation (CRG). Stranded mRNA-seq libraries were prepared and two samples/lane were sequenced, following 2× 125 nt paired-end protocol at the CRG Genomics Core Facility on a HiSeq 2500 v.4 (Illumina). Triplicates were sequenced for each condition in separate lines. Sequencing output was processed to generate FASTQ files for downstream analysis.
VAST-TOOLS splicing pipeline analysis
VAST-TOOLS6 v.2.5.1 and the database vastdb.hs2.23.06.20 were used to identify alternative splicing events from RNA-seq data. For DU145, we generated single-end 50 bp reads (average of 46 million per sample) and paired-end 150 bp reads (average of 56 million per sample) datasets for 4 control (no DOX), and 4 samples after AMD1 silencing for 2 days. Reads were mapped to the human genome (version GRCh38) using VAST-TOOLS align module (-IR_version 2 -stepSize 25 -mismatchNum 2). Aligned single and paired datasets were merged with the merge module. We combined the samples using ‘combine’ with parameters “-IR_version 2 -extra_eej 5”. We identified differentially spliced events using Matt v.1.3.0 with minimum Abs(ΔPSI) > 10% and Wilcoxon P value < 0.1 after excluding events with PSIRANGE_ALL = NA and LENGTH = 0.
In the case of skeletal muscle RNA-seq analysis, reads were mapped to the mouse genome (version GRCm38) and vastdb.mm2.2306.20 database was used to identify alternative splicing events.
Neuroblastoma cell experiments
The neuroblastoma cell line SKNBE2 was cultured in RPMI (Gibco). To inhibit polyamine biosynthesis, cells were treated for 4 days with 250 µM of DFMO obtained from P. Woster. At sub-confluency cells were washed with ice-cold PBS and RNA was isolated from cell extracts by direct addition of 3-volumes of QIAzol (Qiagen, 79306). After thorough mixing, RNA was purified using the Direct-Zol RNA Mini Prep Plus kit. Stranded library preparation was performed at the Genomic Platform (UNIGE) following standard protocols. Libraries were sequenced on an Illumina NovaSeq 6000, SR 100 bp. In vivo experiments with Th-Mycn mice are described in ref. 12.
Analysis of functional relationships between AMD1 and splicing factors
To investigate functional relationships between AMD1 and splicing factors, we conducted a comparative analysis of splicing events affected by the knockdown of AMD1 and a comprehensive genome-wide screen of 304 splicing factors in HeLa cells, using a common threshold criteria. We considered splicing events that exhibited a change of at least 10% upon AMD1 knockdown, matching the threshold used in a transcription-wide screen of splicing factors.
To quantify the extent of shared splicing targets between AMD1 and the profiled splicing factors, we used the Jaccard index expressing the similarity between two sets calculated as the size of the intersection of the sets divided by the size of the union of the sets.
$$\rmJ(\rmA,\rmB)=| \rmA\cup \rmB| | \rmA\cap \rmB| $$
We focused on matched splicing events, which were characterized by differences between control and experimental conditions not exceeding 15% for exonic events and 5% for other event types. Furthermore, we required that these splicing events exhibited a significant change of at least 5% and possessed a P value less than 0.05 in the knockdown of AMD1. To construct networks, we applied stringent similarity thresholds to ensure the biological relevance of identified associations. Specifically, we utilized a Jaccard score of 0.7 for exonic events and 0.67 for all other event types.
In vitro radiochemical CK1α assay
SF3A3 (Abnova, H00010946-P01), SF3A1 (Abnova, H00010291-P01) or SF3B2 (Abnova, H00010992-P01) recombinant proteins were pre-incubated 5 min with either vehicle (H2O), Put (Sigma, P5780), Spd (Sigma, 85578), Spm (Sigma, S3256) or BENSpm (Tocris, 0468) when indicated, followed with incubation with 200 ng of active CKIα (Abcam, 102102) in kinase buffer (50 mM Tris/HCl pH 7.5, 0.1 mM EGTA, 0.1% (v/v) 2-mercaptoethanol). Reactions (total volume of 30 µl) were started by adding a mixture of 10 mM MgCl2, 0.1 mM [γ-32P]-ATP (500 cpm pmol−1. Perkin-Elmer, BLU002A500UC). Assays were carried out for 30 min at 30 °C, and terminated by adding 5× Laemmli buffer and were heated at 95 °C for 5 min. Finally, proteins were resolved by SDS–PAGE gel electrophoresis, stained with Coomassie, and incorporation of 32P into proteins was detected by autoradiography.
NMR
The SF3A3 fragment was produced in bacterial cells transformed with plasmid pET29a(+) containing a synthetic gene (Genscript) coding for residues 350–380 residues of the human protein (Uniprot 12874) fused at the N-terminal end to ubiquitin with a His10-insertion for protein purification by immobilized metal affinity chromatography (IMAC) and followed by the TEV-protease cleavage sequence. Cultures were grown in auto-induction ZYP-5052 medium with kanamycin for protein production at 20 °C for 18 h. The fragment was purified by IMAC (5 ml His Trap column loaded with Co2+, Cytiva), TEV cleavage, and reverse phase chromatography (C18 Jupiter 250 × 10 mm column, Phenomenex). The purity and the integrity of the fragment was evaluated by Coomassie-stained reducing SDS–PAGE, and by MALDI-TOF mass spectrometry. The purified fragment contains the non-native AGM sequence at the N-terminus. The SRRM1 synthetic lyophilized peptide with free termini was purchased from Apeptide. The sequence corresponds to residues 376–406 of the human protein (Uniprot Q8IYB3) with a non-native YG sequence at the N-terminus to measure its concentration by absorbance at 280 nm (as done with SF3A3).
All NMR experiments were performed using a Bruker 800 MHz spectrometer equipped with a cryoprobe. NMR data were processed with TopSpin (Bruker). 1H NMR resonances of SF3A3 peptide were assigned through standard TOCSY and NOESY experiments of a sample containing SF3A3 peptide in 9:1 H2O:D2O at 630 μM concentration.
Reference spectra of the protein fragments without polyamines were recorded on 250 μM SF3A3 and 250 μM SRRM1 samples in 400 μl of 20 mM MES pH 7.0, H2O:D2O 9:1, inside a 5 mm Shigemi tube without plunger. Solutions of Put, Spd, Spm and N1,N11-bis(ethyl)norspermine at 360 mM and 1.75 M in 20 mM MES pH 7.0 were prepared by gravimetry. Volumes between 0.1 µl and 8.6 µl of one of the polyamine stocks were pipetted inside the NMR tube and mixed by capping and inverting the tube several times before recording the corresponding spectrum. Each titration was recorded in less than two days. The chemical shift perturbations (CSPs) were quantified from NMR signals that were among the most perturbed, sufficiently intense, and not overlapping with other signals to measure their chemical shifts with high precision. They were computed at each point of the titration as CSP = (((ΔδHN)2 + (ΔδHα)2)/2)1/2), with an estimated error of ±0.005 ppm. The averaged values were fitted to a 1:1 binding model using GraphPad Prism to obtain the equilibrium dissociation constant.
Cell culture and photoaffinity labelling with Spd probe
The human cervical carcinoma cell line HeLa was maintained in Dulbecco’s Modified Eagle Medium (DMEM, ATCC), supplemented with 10% fetal bovine serum (Thermo Fisher Scientific) and 1% penicillin/streptomycin (Thermo Fisher Scientific). Cells were grown at 37 °C with 5% CO2 and routinely tested for mycoplasma infection (Universal Mycoplasma Detection Kit, ATCC). For photoaffinity labelling of proteins and protein pulldown, sub-confluent cells were washed with PBS and incubated with the Spd analogue28 alkylated at the N8 position to attach the minimalist alkyl diazirine photo-crosslinker29 in serum-free DMEM for 2 h or with serum-free DMEM without the addition of the analogue. The cells were washed with PBS and immediately irradiated (365 nm, 10+ mW cm−2) for 10 min in PBS using an LED light reaction box (WaveyTech). Control cells were not UV irradiated, to exclude covalent probe-protein binding not related to the photoaffinity labelling. The cells were lysed with 2% SDS in PBS, probe-sonicated, and cysteine residues were reacted with 40 mM iodoacetamide for 40 min to prevent azide-alkyne-thiol reaction37. Proteins were precipitated by addition of methanol (1 volume) and chloroform (0.25 volumes), followed by a brief vortex-mixing. The pellets were washed with methanol twice, air-dried, and reconstituted in 2% SDS in PBS. The solutions were diluted with PBS to the final concentration of 0.5% SDS and the protein concentration was determined by DC Protein Assay (Bio-Rad) and normalized. Protein solutions were then subjected to the click reaction38. A click mixture was prepared by combining four reagents (volumes given per 100 μg of proteins) in the following order: 5-TAMRA-azide (Jena Bioscience) or azide-PEG3-biotin (Sigma-Aldrich) (1 μl, stock 10 mM in DMSO, final concentration 0.1 mM), CuSO4 (2 μl, stock 50 mM in water, final concentration 1 mM), tris(2-carboxyethyl)phosphine (TCEP) (2 μl, stock 50 mM in water, final concentration 1 mM), tris((1-hydroxy-propyl-1H-1,2,3-triazol-4-yl)methyl)amine (THPTA) (1 μl, stock 20 mM in water, final concentration 0.2 mM). The samples were incubated with the click mixture at room temperature for 1 h. EDTA (final concentration 5 mM), methanol (1 volume) and chloroform (0.25 volume) were added. The samples were quickly vortexed and centrifuged at 21,000g for 5 min to pellet precipitated proteins. The pellets were washed with methanol twice, and air-dried. TAMRA-labelled proteins were resolved by SDS–PAGE and visualized with Amersham Imager (Amersham). For the protein load determination, silver staining was performed with Pierce Silver Stain kit (Thermo Fisher Scientific). Biotin-labelled proteins were instead subjected to the pull-down with streptavidin beads (New England Biolabs) for 2 h at room temperature with 1,100 rpm shaking. After washing of non-specifically bound proteins, beads were boiled with Laemmli buffer for protein retrieval and samples were subjected to SDS–PAGE separation and western blot analysis with SF3A3 (Abcam, ab176581-100) and SF3B2 (Bethyl, A301-606A) specific antibodies.
Metabolomics
For tissue extraction, 500 µl of ice-cold extraction liquid was added with a tissue homogenizer (FastPrep) in one 40 s cycle at 6,000 rpm. The extraction liquid consisted of a mixture of ice-cold methanol/water (50/50% v/v) with 10 mM acetic acid. Subsequently, 400 µl of the homogenate plus 400 µl of chloroform was transferred to a new aliquot and shaken at 1,400 rpm for 30 min at 4 °C. Next the aliquots were centrifuged for 30 min at 13,000 rpm at 4 °C. The organic phase was separated from the aqueous phase. From the aqueous phase 300 µl was transferred to a fresh aliquot and placed at −80 °C for 20 min. The chilled supernatants were evaporated with a speedvac in approximately 2 h. The resulting pellets were resuspended in 250 µl water/acetonitrile (MeCN) (40%/60% v/v). Concentrations of metabolites were determined with a semi-quantitative method. Calibration curves for these compounds were obtained by measuring serial dilutions of a pooled standard mixture in resuspension solution. The concentrations for metabolites in the dilutions ranged from 100 µM to 0.025 µM, except for MTA which range was from 10 µM to 0.0025 µM. For the standard mixture, separate 10 mM stock of the standard was made. This was then diluted in resuspension solution to obtain the final concentrations as used for the calibration curve. Since the calibration solutions lacked any biological matrix, the method should be considered semi-quantitative.
Samples were measured with a UPLC system (Acquity, Waters) coupled to a Time-of-Flight mass spectrometer (ToF MS, SYNAPT G2S, Waters). A 2.1 × 100 mm, 1.7 µm BEH amide column (Waters), thermostated at 40 °C, was used to separate the analytes before entering the MS. Mobile phase solvent A (aqueous phase) consisted of 99.5% water, 0.5% formic acid and 20 mM ammonium formate while solvent B (organic phase) consisted of 29.5% water, 70% MeCN, 0.5% formic acid and 1 mM ammonium formate.
In order to obtain a good separation of the analytes the following gradient was used: from 5% A to 50% A in 2.4 min in curved gradient (no. 8, as defined by Waters), from 50% A to 99.9% A in 0.2 min constant at 99.9% A for 1.2 min, back to 5% A in 0.2 min. The flow rate was 0.250 ml min−1, and the injection volume was 4 µl for the cell samples and 2 µl for media samples. After every 10 injections a quality control sample was injected.
The MS was operated in positive electrospray ionization mode in full scan (50 Da to 1,200 Da). The cone voltage was 25 V and capillary voltage was 1 kV. Source temperature was set to 120 °C and capillary temperature to 450 °C. The flow of the cone and desolvation gas (both nitrogen) were set to 5 l h−1 and 1,000 l h−1, respectively. A 2 ng ml−1 leucine-enkephalin solution in water/acetonitrile/formic acid (49.9/50/0.1% v/v/v) was infused at 10 µl min−1 and used for a lock mass which was measured each 36 s for 0.5 s. Spectral peaks were automatically corrected for deviations in the lock mass.
Extracted ion traces for relevant analytes were obtained in a 20 mDa window in their expected m/z channels. These traces were subsequently smoothed and peak areas integrated with TargetLynx software (Waters).
These calculated raw signals for cells were adjusted by median fold-change (MFC) adjustment. This is a robust adjustment factor for global variations in signal due to, for example, difference in tissue amounts, signal drift or evaporation. MFC values are based on the total amount of detected mass spectrometric features (unique retention time/mass pairs) over all samples. The calculations and performance of the MFC adjustment factors are described elsewhere39,40. The polyamine cell extraction and quantification methodology using LC–MS measurements is detailed in41.
Proteomics and phosphoproteomics
DU145 shAMD1 cells were grown in 150 mm plates and treated for 1 day or 2 days with doxycycline (100 ng ml−1) to genetically silence AMD1 (final density no higher than 60–70%).
Samples were lysed in 5% SDS, digested with trypsin using the standard S-TrapTM protocol and labelled using TMT reagent 11-plex. For phosphoproteome analysis, phosphopeptides were first purified using TiO2 and then fractionated into six fractions using high pH reverse-phase home-made micro-column. For whole proteome analysis, the flow-through was fractionated using high pH reverse-phase HPLC system and then, concatenated into 15 fractions. Samples were analysed by LC–MS/MS analysis using a Q-exactive HF-X mass spectrometer (Thermo Scientific). Raw files were analysed with MaxQuant v.1.6.1.0 against a human protein database (UniProtKB/Swiss-Prot, 20,187 sequences downloaded on August 2016). Statistical analysis was done using Prostar v.1.12.14 and Perseus v.1.6.7. GO analysis: Functional enrichment analysis was done with G: profiler (https://biit.cs.ut.ee/gprofiler/gost) using the GO database. Multiple testing correction (SCS threshold) was applied and only terms with an adjusted P value below 0.05 were considered as significant. GO terms containing less than 100 genes or more than 500 genes were discarded. Motifs: Enrichment of specific amino acids surrounding the identified phosphorylation sites was done with IceLogo using a P value threshold of 0.001 (https://iomics.ugent.be/icelogoserver). Aa conservation: Protein sequences were retrieved from Uniprot and aligned using the clustalo algorithm (v.1.2.4). Residues are shown using the Clustal2 colour scheme. The surface accessibility, secondary structure, disorder, and phi/psi dihedral angles of amino acids in protein sequences were predicted with NetSurfP server (https://services.healthtech.dtu.dk/services/NetSurfP-2.0/). Kinase prediction was done with the GPS 6.0 tool (available at http://gps.biocuckoo.cn/), Networkin 3.0 and Phosphositeplus42,43.
For pharmacological inhibition and polyamine rescue in DU145 and HeLa experiments cells were grown in 100 mm plates and treated for 2 days with SAM486A (1 µM) + DFMO (50 µM) or SAM486A + DFMO+ polyamines (10 µM). Samples were lysed in 2% SDS, digested with trypsin/Lys-C mix (Promega) using the standard SP3 protocol44,45 and labelled using TMT reagent 18-plex (ThermoFisher). For whole proteome analysis, a small aliquot was fractionated into eight fractions using Pierce high pH reverse-phase peptide fractionation kit (ThermoFisher). For phosphoproteome analysis, phosphopeptides were first purified using MagReSyn Zr-IMAC HP beads and then fractionated using the same procedure as for the whole proteome. Samples were then analysed by LC–MS/MS analysis using a Vanquish Neo LC system coupled to an Exploris 480 mass spectrometer (Thermo Scientific). Raw files were analysed with MSFragger v.22.0 against a human protein database (UniProtKB/Swiss-Prot, 20,836 sequences downloaded in May 2024). Statistical analysis was done using Prostar v.1.34.6 and Perseus v.2.0.10.0. GO analysis: Functional enrichment analysis was done with G: profiler (https://biit.cs.ut.ee/gprofiler/gost) using the GO database. Multiple testing correction (SCS threshold) was applied and only terms with an adjusted P value below 0.05 were considered as significant. GO terms containing less than 100 genes or more than 500 genes were discarded. The isoelectric point of each phosphopeptide was calculated using the Expasy Compute pI/Mw tool (https://web.expasy.org/compute_pi/).
Mouse ES cell culture
Mouse ES cells were generated previously from C57BL/6 × 129S4/SvJae F1 male mouse embryos46. Nanog–GFP ES cells were a gift from R. Jaenisch47. For all experiments, ES cells were maintained on gelatin-coated plates in serum medium containing leukaemia inhibitory factor (LIF) (S/L medium). S/L medium was composed of knockout DMEM (10829018, Thermo Fisher Scientific) supplemented with 10% FBS (Gemini), 0.1 mM 2-mercaptoethanol, 2 mM L-glutamine, and 1,000 U ml−1 LIF (Gemini). For −LIF conditions, LIF or pharmacological manipulation of polyamine metabolism, ES cells were treated with the following drugs for 48 h: DFMO (50 µM in methanol), S-adenosylmethionine (0.5 µM in ethanol) and BENSpm (10 µM in water). Methanol or ethanol were used as vehicle controls.
Nanog–GFP analysis
To assess the effect of polyamine synthesis inhibition on Nanog–GFP distribution, Nanog–GFP ES cells, a gift from R. Jaenisch (Whitehead Institute for Biomedical Research)47, were seeded at a density of 55,000 cells per well of a 12-well plate in culture medium with or without LIF supplementation. After 48 h, the cells were detached with 0.5 g l−1 trypsin-EDTA and resuspended in flow cytometry buffer (PBS with 2% FBS, 0.5 mM EDTA and 0.05% sodium azide) with DAPI. GFP signal was measured on an LSRFortessa flow cytometer using FACSDiva software (v.8.0) (BD Biosciences) and analysed using FlowJo (v.10.9.0).
Collection of mouse ES cells for RNA-seq
ES cells were seeded at a density of 150,000 cells in 6-well plates. Cells were cultured in S/L medium or in LIF withdrawn medium for 48 h prior to collection. After 48 h, cells were washed in PBS and collected in 1 ml TRIzol (Invitrogen).
Collection of mouse ES cells for metabolomics
ES cells were seeded at a density of 150,000 cells in 6-well plates. Cells were cultured in S/L medium or in LIF withdrawn medium for 48 h prior to collection. After 48 h, cells were scraped in PBS, pelleted, and snap froze until further processing. In parallel, cells were collected in 1 ml NP-40 for protein normalization.
Statistical analysis and reproducibility
The sample size was determined without using statistical methods. The experiments were not randomized, and investigators were aware of the allocation during both the experiments and outcome assessment. When analysing data using parametric tests, results are presented as mean ± s.e.m. from pooled experiments, unless otherwise specified. For non-parametric datasets, values are represented as median with interquartile range. The n values indicate the number of independent biological experiments performed or the number of individual mice analysed, as specified in each figure legend.
For in vitro experiments, a minimum of two technical replicates were included, and at least three independent biological experiments were performed to ensure robust statistical power. This applies to semi-quantitative PCR analyses (gel densitometry), RT–qPCR, western blot experiments and photoaffinity labelling with the Spd probe, all of which were replicated at least three independent times, with statistics derived from biological replicates. Representative blots are shown. In vitro radiochemical CK1α kinase assays were performed independently at least twice.
Flow cytometry analyses in ES cells were performed in two independent biological experiments, and the statistics presented in bar plots were obtained from technical replicates of a representative experiment.
For in vitro analyses, normal distribution was assumed. One-sample t-tests with the corresponding hypothetical value (1 or 100) were routinely used for normalized datasets. For two-group comparisons of relative values, paired Student’s t-tests were applied. For experiments without a predicted outcome, two-tailed analyses were used, while one-tailed tests were used for validation or hypothesis-driven experiments. The confidence level for all statistical analyses was set at 95% (α = 0.05). Statistical analyses were performed using GraphPad Prism software.
NMR experiments were acquired once per condition due to the inherently high reproducibility of NMR spectroscopy. Sample stability throughout titration series was confirmed by 1H-NMR. All measurements were performed under controlled pH, temperature and concentration conditions, with constant acquisition and processing parameters to ensure chemical-shift consistency and comparability.
Metabolomic, phosphoproteomic and RNA-seq datasets were generated from at least three independent biological replicates or samples.
For all in vivo experiments, the minimum number of mice analysed per group was four, as reported in the corresponding figure legends.
All uncropped and unprocessed scans of blots have been provided in the Supplementary Information.
Reporting summary
Further information on research design is available in the Nature Portfolio Reporting Summary linked to this article.

