Sunday, May 3, 2026
No menu items!
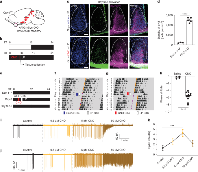
HomeNatureipRGC properties prevent light from shifting the SCN clock during daytime

ipRGC properties prevent light from shifting the SCN clock during daytime

  • Hattar, S., Liao, H. W., Takao, M., Berson, D. M. & Yau, K. W. Melanopsin-containing retinal ganglion cells: architecture, projections, and intrinsic photosensitivity. Science 295, 1065–1070 (2002).

    Article 
    ADS 
    CAS 
    PubMed 
    PubMed Central 

    Google Scholar
     

  • Jones, J. R., Simon, T., Lones, L. & Herzog, E. D. SCN VIP neurons are essential for normal light-mediated resetting of the circadian system. J. Neurosci. 38, 7986–7995 (2018).

    Article 
    CAS 
    PubMed 
    PubMed Central 

    Google Scholar
     

  • de Vries, M. J., Treep, J. A., de Pauw, E. S. & Meijer, J. H. The effects of electrical stimulation of the optic nerves and anterior optic chiasm on the circadian activity rhythm of the Syrian hamster: involvement of excitatory amino acids. Brain Res. 642, 206–212 (1994).

    Article 
    PubMed 

    Google Scholar
     

  • Ding, J. M. et al. Resetting the biological clock: mediation of nocturnal circadian shifts by glutamate and NO. Science 266, 1713 (1994).

    Article 
    ADS 
    CAS 
    PubMed 

    Google Scholar
     

  • Mintz, E. M., Marvel, C. L., Gillespie, C. F., Price, K. M. & Albers, H. E. Activation of NMDA Receptors in the suprachiasmatic nucleus produces light-like phase shifts of the circadian clock in vivo. J. Neurosci. 19, 5124–5130 (1999).

    Article 
    CAS 
    PubMed 
    PubMed Central 

    Google Scholar
     

  • Contreras, E., Nobleman, A. P., Robinson, P. R. & Schmidt, T. M. Melanopsin phototransduction: beyond canonical cascades. J. Exp. Biol. 224, jeb226522 (2021).

    Article 
    PubMed 
    PubMed Central 

    Google Scholar
     

  • Milner, E. S. & Do, M. T. H. A population representation of absolute light intensity in the mammalian retina. Cell 171, 865–876.e816 (2017).

    Article 
    CAS 
    PubMed 
    PubMed Central 

    Google Scholar
     

  • Do, M. T. H. Melanopsin and the intrinsically photosensitive retinal ganglion cells: biophysics to behavior. Neuron 104, 205–226 (2019).

    Article 
    CAS 
    PubMed 
    PubMed Central 

    Google Scholar
     

  • Chen, S.-K., Badea, T. & Hattar, S. Photoentrainment and pupillary light reflex are mediated by distinct populations of ipRGCs. Nature 476, 92–95 (2011).

    Article 
    CAS 
    PubMed 
    PubMed Central 

    Google Scholar
     

  • Vitaterna, M. H., Takahashi, J. S. & Turek, F. W. Overview of circadian rhythms. Alcohol Res. Health 25, 85 (2001).

    CAS 
    PubMed 
    PubMed Central 

    Google Scholar
     

  • Johnson, C. H. Circadian Clocks from Cell to Human (eds T. Hiroshige, T. & Honma, K.) 209–249 (Hokkaido Univ. Press, 1992).

  • COURSEY, P. J. D. Daily light sensitivity rhythm in a rodent. Science 131, 33–35 (1960).

    Article 
    ADS 
    PubMed 

    Google Scholar
     

  • Kornhauser, J. M., Ginty, D. D., Greenberg, M. E., Mayo, K. E. & Takahashi, J. S. Light entrainment and activation of signal transduction pathways in the SCN. Prog. Brain Res. 111, 133–146 (1996).

    Article 
    CAS 
    PubMed 

    Google Scholar
     

  • Shirakawa, T. & Moore, R. Y. Glutamate shifts the phase of the circadian neuronal firing rhythm in the rat suprachiasmatic nucleus in vitro. Neurosci. Lett. 178, 47–50 (1994).

    Article 
    CAS 
    PubMed 

    Google Scholar
     

  • Asai, M. et al. Visualization of mPer1 transcription in vitro: NMDA induces a rapid phase shift of mPer1 gene in cultured SCN. Curr. Biol. 11, 1524–1527 (2001).

    Article 
    CAS 
    PubMed 

    Google Scholar
     

  • Jones, J. R., Tackenberg, M. C. & McMahon, D. G. Manipulating circadian clock neuron firing rate resets molecular circadian rhythms and behavior. Nat. Neurosci. 18, 373–375 (2015).

    Article 
    CAS 
    PubMed 
    PubMed Central 

    Google Scholar
     

  • Kim, S. & McMahon, D. G. Light sets the brain’s daily clock by regional quickening and slowing of the molecular clockworks at dawn and dusk. eLife 10, e70137 (2021).

    Article 
    CAS 
    PubMed 
    PubMed Central 

    Google Scholar
     

  • Rusak, B. & Groos, G. Suprachiasmatic stimulation phase shifts rodent circadian rhythms. Science 215, 1407–1409 (1982).

    Article 
    ADS 
    CAS 
    PubMed 

    Google Scholar
     

  • Shibata, S. & Moore, R. Y. Neuropeptide Y and optic chiasm stimulation of affect suprachiasmatic nucleus circadian function in vitro. Brain Res. 615, 95–100 (1993).

    Article 
    CAS 
    PubMed 

    Google Scholar
     

  • Shibata, S., Watanabe, A., Hamada, T., Ono, M. & Watanabe, S. N-methyl-D-aspartate induces phase shifts in circadian rhythm of neuronal activity of rat SCN in vitro. Am. J. Physiol. 267, R360–R364 (1994).

    CAS 
    PubMed 

    Google Scholar
     

  • Sladek, M. & Sumova, A. Modulation of NMDA-mediated clock resetting in the suprachiasmatic nuclei of mPer2Luc mouse by endocannabinoids. Front. Physiol. 10, 361 (2019).

    Article 
    PubMed 
    PubMed Central 

    Google Scholar
     

  • Gillette, M. U. & Mitchell, J. W. Signaling in the suprachiasmatic nucleus: selectively responsive and integrative. Cell Tissue Res. 309, 99–107 (2002).

    Article 
    CAS 
    PubMed 

    Google Scholar
     

  • Yan, L., Foley, N. C., Bobula, J. M., Kriegsfeld, L. J. & Silver, R. Two antiphase oscillations occur in each suprachiasmatic nucleus of behaviorally split hamsters. J. Neurosci. 25, 9017–9026 (2005).

    Article 
    CAS 
    PubMed 
    PubMed Central 

    Google Scholar
     

  • Liu, A. et al. Encoding of environmental illumination by primate melanopsin neurons. Science 379, 376–381 (2023).

    Article 
    ADS 
    CAS 
    PubMed 
    PubMed Central 

    Google Scholar
     

  • Atasoy, D. & Sternson, S. M. Chemogenetic tools for causal cellular and neuronal biology. Physiol. Rev. 98, 391–418 (2018).

    Article 
    CAS 
    PubMed 

    Google Scholar
     

  • van Diepen, H. C. et al. Distinct contribution of cone photoreceptor subtypes to the mammalian biological clock. Proc. Natl Acad. Sci. USA 118, e2024500118 (2021).

    Article 
    PubMed 
    PubMed Central 

    Google Scholar
     

  • Krashes, M. J. et al. Rapid, reversible activation of AgRP neurons drives feeding behavior in mice. J. Clin. Invest. 121, 1424–1428 (2011).

    Article 
    CAS 
    PubMed 
    PubMed Central 

    Google Scholar
     

  • Ecker, J. L. et al. Melanopsin-expressing retinal ganglion-cell photoreceptors: cellular diversity and role in pattern vision. Neuron 67, 49–60 (2010).

    Article 
    CAS 
    PubMed 
    PubMed Central 

    Google Scholar
     

  • Beier, C., Zhang, Z., Yurgel, M. & Hattar, S. Projections of ipRGCs and conventional RGCs to retinorecipient brain nuclei. J. Comp. Neurol. 529, 1863–1875 (2021).

    Article 
    PubMed 

    Google Scholar
     

  • Duy, P. Q. et al. Light has diverse spatiotemporal molecular changes in the mouse suprachiasmatic nucleus. J. Biol. Rhythms 35, 576–587 (2020).

    Article 
    PubMed 
    PubMed Central 

    Google Scholar
     

  • Engelund, A., Fahrenkrug, J., Harrison, A. & Hannibal, J. Vesicular glutamate transporter 2 (VGLUT2) is co-stored with PACAP in projections from the rat melanopsin-containing retinal ganglion cells. Cell Tissue Res. 340, 243–255 (2010).

    Article 
    CAS 
    PubMed 

    Google Scholar
     

  • Keenan, W. T. et al. A visual circuit uses complementary mechanisms to support transient and sustained pupil constriction. eLife 5, e15392 (2016).

    Article 
    PubMed 
    PubMed Central 

    Google Scholar
     

  • Harrington, M. E. The ventral lateral geniculate nucleus and the intergeniculate leaflet: interrelated structures in the visual and circadian systems. Neurosci. Biobehav. Rev. 21, 705–727 (1997).

    Article 
    CAS 
    PubMed 

    Google Scholar
     

  • Card, J. P. & Moore, R. Y. Organization of lateral geniculate-hypothalamic connections in the rat. J. Comp. Neurol. 284, 135–147 (1989).

    Article 
    CAS 
    PubMed 

    Google Scholar
     

  • Monavarfeshani, A., Sabbagh, U. & Fox, M. A. Not a one-trick pony: Diverse connectivity and functions of the rodent lateral geniculate complex. Vis. Neurosci. 34, E012 (2017).

    Article 
    PubMed 
    PubMed Central 

    Google Scholar
     

  • Sabbah, S. et al. Intrinsically photosensitive retinal ganglion cells evade temporal filtering to encode environmental light intensity. Preprint at bioRxiv https://doi.org/10.1101/2022.04.09.487733 (2022).

  • Haverkamp, S. et al. The primordial, blue-cone color system of the mouse retina. J. Neurosci. 25, 5438–5445 (2005).

    Article 
    CAS 
    PubMed 
    PubMed Central 

    Google Scholar
     

  • Behrens, C., Schubert, T., Haverkamp, S., Euler, T. & Berens, P. Connectivity map of bipolar cells and photoreceptors in the mouse retina. eLife 5, e20041 (2016).

    Article 
    PubMed 
    PubMed Central 

    Google Scholar
     

  • Nadal-Nicolás, F. M. et al. True S-cones are concentrated in the ventral mouse retina and wired for color detection in the upper visual field. eLife 9, e56840 (2020).

    Article 
    PubMed 
    PubMed Central 

    Google Scholar
     

  • Iyer, R., Wang, T. A. & Gillette, M. U. Circadian gating of neuronal functionality: a basis for iterative metaplasticity. Front. Syst. Neurosci. 8, 164 (2014).

    Article 
    PubMed 
    PubMed Central 

    Google Scholar
     

  • Yan, L., Smale, L. & Nunez, A. A. Circadian and photic modulation of daily rhythms in diurnal mammals. Eur. J. Neurosci. 51, 551–566 (2020).

    Article 
    PubMed 

    Google Scholar
     

  • Raper, J. et al. Metabolism and distribution of clozapine-N-oxide: implications for nonhuman primate chemogenetics. ACS Chem. Neurosci. 8, 1570–1576 (2017).

    Article 
    CAS 
    PubMed 

    Google Scholar
     

  • Lindberg, P. T. et al. Pituitary adenylate cyclase-activating peptide (PACAP)-glutamate co-transmission drives circadian phase-advancing responses to intrinsically photosensitive retinal ganglion cell projections by suprachiasmatic nucleus. Front. Neurosci. 13, 484713 (2019).

    Article 

    Google Scholar
     

  • Blume, C., Garbazza, C. & Spitschan, M. Effects of light on human circadian rhythms, sleep and mood. Somnologie 23, 147 (2019).

    Article 
    PubMed 
    PubMed Central 

    Google Scholar
     

  • Jewett, M. E. et al. Human circadian pacemaker is sensitive to light throughout subjective day without evidence of transients. Am. J. Physiol. 273, R1800–R1809 (1997).

    CAS 
    PubMed 

    Google Scholar
     

  • Revell, V. L., Molina, T. A. & Eastman, C. I. Human phase response curve to intermittent blue light using a commercially available device. J. Physiol. 590, 4859–4868 (2012).

    Article 
    CAS 
    PubMed 
    PubMed Central 

    Google Scholar
     

  • Mure, L. S. Intrinsically photosensitive retinal ganglion cells of the human retina. Front. Neurol. 12, 636330 (2021).

    Article 
    PubMed 
    PubMed Central 

    Google Scholar
     

  • Ross, R. A. et al. PACAP neurons in the ventral premammillary nucleus regulate reproductive function in the female mouse. eLife 7, e35960 (2018).

    Article 
    PubMed 
    PubMed Central 

    Google Scholar
     

  • van Norren, D. & Gorgels, T. G. The action spectrum of photochemical damage to the retina: a review of monochromatic threshold data. Photochem. Photobiol. 87, 747–753 (2011).

    Article 
    PubMed 

    Google Scholar
     

  • Henriksson, J. T., Bergmanson, J. P. & Walsh, J. E. Ultraviolet radiation transmittance of the mouse eye and its individual media components. Exp. Eye Res. 90, 382–387 (2010).

    Article 
    CAS 
    PubMed 

    Google Scholar
     

  • Jeon, C.-J., Strettoi, E. & Masland, R. H. The major cell populations of the mouse retina. J. Neurosci. 18, 8936–8946 (1998).

    Article 
    CAS 
    PubMed 
    PubMed Central 

    Google Scholar
     

  • Govardovskii, V. I., Calvert, P. D. & Arshavsky, V. Y. Photoreceptor light adaptation: untangling desensitization and sensitization. J. Gen. Physiol. 116, 791–794 (2000).

    Article 
    CAS 
    PubMed 
    PubMed Central 

    Google Scholar
     

  • Schindelin, J. et al. Fiji: an open-source platform for biological-image analysis. Nat. Methods 9, 676–682 (2012).

    Article 
    CAS 
    PubMed 

    Google Scholar
     

  • Nath, A., Grimes, W. N. & Diamond, J. S. Layers of inhibitory networks shape receptive field properties of AII amacrine cells. Cell Rep. 42, 113390 (2023).

    Article 
    CAS 
    PubMed 
    PubMed Central 

    Google Scholar
     

  • Franke, K. et al. An arbitrary-spectrum spatial visual stimulator for vision research. eLife 8, e48779 (2019).

    Article 
    CAS 
    PubMed 
    PubMed Central 

    Google Scholar
     

  • RELATED ARTICLES

    Most Popular

    Recent Comments